2022年度广州市城乡居民医保参保缴费工作已于近期正式启动,征缴期将持续至2021年12月20日。市医保部门提醒各位家长,今年中小学生参保方式有新调整。
1、缴费标准、待遇保障水平详解
2022年度我市城乡居民医保缴费金额有所调整,其中,在校学生个人缴费标准为363元/人,其他参保人员个人缴费标准为483元/人。
近年来我市通过降低住院起付线标准以及提高住院报销比例等方式,持续提高城乡居民医保待遇水平。
城乡居民医保参保人员同步纳入大病保险保障范围,参加2022年度城乡居民医保后最高报销可达74.87万元。对于属于享受医疗费用减免待遇的社会医疗救助对象的参保人,不设年度最高支付限额。
参加城乡居民医保,为防范和化解疾病对家庭经济造成的经济压力提供了强大保障。
2、中小学生参保方式有新调整
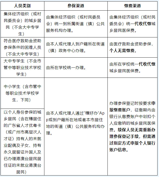
市医保中心提醒各位市民,已经参加了2021年度城乡居民医保的参保人员无需重新办理参保登记手续,系统将自动为您续保。如果您之前从未参保,或是之前已办理停保手续,那么您需要通过以下渠道办理参保登记:

需要提醒各位中小学生家长特别注意的是,不同于往年在学校统一参保的形式,已办停保或之前从未参保的人员需通过以下方式进行办理:一是在“穗好办”App进行网上申办;二是前往孩子的户籍所在地或本市居住地街道(镇)现场办理参保登记手续。续保人员无需重新办理参保登记手续,医保部门将与教育部门信息对碰并自动校对所有中小学生参保身份数据,届时请家长们耐心等待银行代扣医保费。
“穗好办”App参保登记方式:
下载“穗好办”App并实名登录后,点击“首页——民生服务一站式办理——医保服务——城乡居民医保参保登记”进入申办页面。
业务类型选择“9月1日至12月20日以个人身份参保人员办理下年度参保手续”,按业务显示填写相关信息、上传材料并提交即可。填写信息时,在校学生需手动修改人员类别为“中小学生”。
后续可通过“穗好办”App点击“办事——医保——业务进度查询”界面查询业务办理进度。
3、街道(镇)现场参保登记所需材料如下:
1.居民户口簿(港澳台居民提供港澳台居民居住证、外籍人员提供护照)原件(户口簿应包括含户主名字的首页及参保人当页);
2.《广州市城乡居民社会医疗保险参保登记申请表》(可现场申领填写);
3.《个人承诺书》(可现场填写,非在校学生的其他参保人员无需提供该材料);
4.广东省人才优粤卡(或广州市高层次人才证)持有人的未就业配偶及子女还需提供持有人的人才优粤卡(或广州市高层次人才证);
5.持有永久居留证外国人还需提供外国人永久居留证。
4、参保缴费还需关注这些事
市税务部门介绍,根据以往市民们办理参保登记时所遇的问题,特别提醒各位街坊们注意以下事项:
1.因参保数据量较大,银行账户扣费工作将分批进行。如果您参保后发现暂未成功扣费,请您耐心等待,并确保在登记的银行账户里备留足额款项并保持账户状态正常,避免因账户余额不足、冻结、锁定等原因导致扣费失败。
2.2022年度的征缴期将持续至2021年12月20日,除符合中途参保条件的情况外,因个人原因未按时缴纳的,2022年度中途不予补缴。
3.请往年通过现金方式缴费的人员尽快通过“穗好办”App(“城乡居民参保信息变更登记”模块)或街道(镇)办理银行账户维护手续,因个人原因未维护的可通过网办渠道或前往建设银行各营业网点完成缴费。
缴费的网办渠道具体为:“广东省电子税务局”、“粤税通”小程序、“广东税务”微信公众号、“粤省事”小程序。